Product Summary
The BQ2050HSN-A508TR Lithium Ion Power Gauge IC is intended for batterypack or in-system installation to maintain an accurate record of available battery capacity. The BQ2050HSN-A508TR monitors a voltage drop across a sense resistor connected in series between the negative battery terminal and ground to determine charge and discharge activity of the battery. Compensations for battery temperature, self discharge,
and rate of discharge are applied to the charge counter to provide available capacity information across a wide range of operating conditions. Battery capacity is automatically recalibrated, or learned in the course of a discharge cycle from full to empty.
Parametrics
BQ2050HSN-A508TR absolute maximum ratings: (1)VCC, Relative to VSS: -0.3 to to +7.0 V; (2)All other pins, Relative to VSS: -0.3 to +7.0 V; (3)REF, Relative to VSS: -0.3 to +8.5 V ; (4)VSR, Relative to VSS: -0.3 to Vcc+0.7 V; (5)TOPR, Operating temperature: 0 to +70℃.
Features
BQ2050HSN-A508TR features: (1)Accurate measurement of available capacity in Lithium Ion batteries; (2)Provides a low-cost battery management solution for pack integration; (3)High-speed (5kb) single-wire communication interface (HDQ bus) for critical battery parameters; (4)Monitors and controls charge FET in Li-Ion pack protection circuit; (5)Direct drive of remaining capacity LEDs; (6)Measurements automatically compensated for rate and temperature; (7)16-pin narrow SOIC.
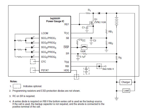
Diagrams

| Image | Part No | Mfg | Description | ![]() |
Pricing (USD) |
Quantity | ||||||||
|---|---|---|---|---|---|---|---|---|---|---|---|---|---|---|
![]() |
![]() BQ2050HSN-A508TR |
![]() Texas Instruments |
![]() Battery Management Li-Ion Gas Gauge |
![]() Data Sheet |
![]()
|
|
||||||||
![]() |
![]() BQ2050HSN-A508TRG4 |
![]() Texas Instruments |
![]() Battery Management Li-Ion Gas Gauge |
![]() Data Sheet |
![]()
|
|
||||||||
(China (Mainland))









